BUCK模块的设计过程!
接下来小编给大家一起分享下这款 BUCK 模块的设计过程吧!
先回顾下本次大赛内容:
参赛要求
1. Vin=12V, Vout=2.5V,lout=2A;整版使用电容合计容量,不得大于 60uF; 2. PCB 设计仅限于2-4层 (不接受6层及以上 PCB 设计); 3. 测试中,不允许切换工作模式。
评选规则

* 点击看大图
作品实物图

专家点评 报告较为完整,纹波波形数据详细,指标得分较高。设计没有添加补偿电路,单纯通过器件选型,PCB 设计优化等措施,符合化繁为简的设计原则。
作品设计过程
1
作品介绍
本次设计的电源主要应用在图像与视频领域。这次 IC 的选择是 LT8640,看了一下,除了内部补偿以外都挺符合这次比赛要求的。这也是我第一次用 ADI 的 Silent Switcher 产品。
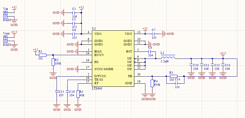
2
原理图
原理图也很简单,外围很少,虽然导致不能主动进行补偿,影响到这次的动态表现。

选型方面,为了减少 MLCC 容压效应的影响,用的都是村田 1210 50V/10uF 电容。相位超前电容给的很大,因为动态响应实在是太差了。再大提升不太明显还要担心自激就没有再加。
3
物料清单

3
PCB设计
LT8640 的引脚设计相当合理,Layout 很流畅。首先是用 LTPowerSpeice 帮助设计,先看一下 Layout:





LTpowerCAD 的界面还是挺清楚的。
这里分享两个我遇到的问题:
1. 刚安装完软件打不开:我是重启电脑后就好了。
2. 实测效率偏低:软件计算时,主控 IC 的功耗缺省为0。

测试数据
1
纹波测量

2
负载响应

3
自我评估

延伸 · 阅读
- 2020-04-30 10:16科技部关于发布国家重点研发计划“制造基础技术与关键部
- 2020-04-30 10:16可编程控制器数字输入模块方案设计
- 2020-04-30 10:162022年情人节送女朋友什么好?情人节礼物推荐是什么?
- 2020-04-30 10:16西部数字刘刚:从芯片到系统 用云边缘数据存储解决方案实
- 2020-04-30 10:16中国移动宣布,5G信号已经覆盖到了珠峰峰顶
- 2020-04-30 10:16通过采用SPCE061A单片机和角度传感器实现电动车跷跷板的设计













